Student Guidance
学生手册
CNEC 经济学素养研习中国站 2026

| 2026 CNEC中国站赛程 | 报名说明 | 学术测评环节说明 |
| 非学术测评环节说明 | 进阶说明 | 荣誉说明 |
欢迎来到 CNEC 2026 中国站!
CNEC 经济学素养研习活动,是唯一受到全球财经媒体 CNBC 直播的极具影响力的经济学活动。其学术标准与荣誉互认机构 CEE 经济教育学会,迄今已有 75 年历史,是国际K12 财经素养标准的制定者之一,是全球各大金融机构和知名企业(摩根大通、摩根士丹利、彭博、花旗银行等)的重要合作伙伴。
自 2016 年在中国发展以来覆盖全国 600 余所学校,近十万名财商学子从中受益。祝贺你已经通关了初级站的经济学知识水平的挑战,开启一个更专业、深度、现实性的经济学学术嘉年华!
年度主题:智能经济 Intelligent Economy
AI 正在以前所未有的速度改变我们的生活:购物推荐更精准,客服变成数字人、企业用 AI 做决策城市用算法管理交通……这些变化共同指向一个趋势:世界正从“数字经济”进入“智能经济Intelligent Economy”时代,一个由 A1、数据与人类共同驱动的经济系统。
为什么今年要设置这个主题?智能经济已经成为全球大学最重要的学术方向之一,也是未来你们最需要理解的新世界规则。通过理解 AI 如何影响劳动市场、城市效率、产业结构与社会福利,你们不仅能更好地选择专业,也能培养面对未来复杂系统所需的分析能力。
今年中国站你会挢通过不同学术环节体验智能经济的真实场景,在 案例大剂析( Critical Thinking)环节,你会像年轻经济学家一样分析 A1 对就业、产业与城市的影响;在长沙城市合伙人(CivicHackathon) 环节,你将能为长沙本地企业面临的真实问题,提出智能商业、幸福系统或社会创新方案等。
CNEC 开新副本:解锁“城市合伙人”创新环节
CNEC 联合举办地城市,重磅推出“城市限定”环节「城市合伙人(Civic Hackathon)」--由当地政府携手本土网红企业、硬核科技企业共同成为“案主”,邀请 CNECer 青年学生为城市经济政策,企业发展提案,成为“城市合伙人"
新增论文认证与发表两大机会
新增“满级”经济学学术研究体验--高含金量的「青年经济学学者答辩(Youth Scholar OralDefense)」环节。参与 CT Classic 模式的团队,你们所产出的高质量经济学学术研究论文将有机会被选拔参与线下论文答辩,与经济学领域学者进行专业对话,进一步检验你们的学术研究水平。除在 CT 团队研究成果斩获荣誉外,更有机会被 CEE收录并发表在名校期刊上,成为学术履历的聚焦亮点。
一站式经济学研习殿堂
通过多场景展示和多维度评价,你会在中国站全方位、多角度地沉浸在经济学的海洋中。你将收获的不仅是知识,约而是一整套能够带入未来学习与申请的能力:洞察科技趋势的敏锐度、跨学科整合思维、真实世界问题解决力,以及可作为升学亮点的高质量产出。
CNEC 经济学素养研习中国站赛程
CNEC National Round 2026 Agenda
2026 中国Ι长沙
| 日期 | 时间段 | 研习内容 | |
| 线上研习 2025.12月-2026年2月 | |||
| 12 月-2月 | / | 结合组委会提供的资料,充分发挥自学能力和团队合作学习,备战中国站 | |
| 1月14日 | / | 案例大剖析 Critical Thinking 试题发布 | |
| 1 月14日-2月3日 | / | 团队进行 Critical Thinking 案例大剖析问题研究,结合测评要求指引,团队内独立思考和探索,形成研究结论 | |
| 2月4日 | / | 学生提交 Critical Thinking 案例大剖析成果 | |
| 2月7/8 日 | 全天 | 案例大剖析 Critical Thinking 演讲答辦日 |
|
| 线下研习2026年2月27日-3月1日 | |||
| Day 1 | 下午 | 大会注册 Registration | |
| 晚上 | 开幕式 Opening Ceremony | ||
| Day 2 | 上午 | 经济学测评 Qualifying Test* | |
| 未来财商领袖茶话会Leader of Tomorrow Forum | |||
| 下午 | 经济创新挑战 Super Econ! | 青年经济学学者答辩 Youth Scholar Oral Defense. |
|
| 长沙城市合伙人 Civic Hackathon* | 特色体验 Expo | ||
| 晚上 | 长沙之夜 Evening Adventure | ||
| Day 2 | 上午 | 闭幕式 Closing Ceremony | |
注:1.以上时间均为暂定,如有调整,CNEC 组委会将至少提前 20天发布公告
2.案例大剖 析 Critical Thinking 全天是指当天各个团队的测评时间会分论次进行,一整天都会有,每个队伍只需要根据后续准考证的时间,在自己的答辩轮次参与即可,预计整体耗时在1 小时左右,轮次前后随机安排;
3."环节为学术测评环节,
一、报名说明
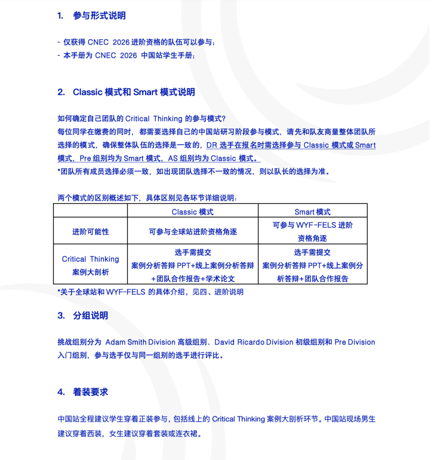
1.参与形式说明
仅获得 CNEC 2026 进阶资格的队伍可以参与:本手册为 CNEC 2026 中国站学生手册;
2. Classic 模式和 Smart 模式说明
如何确定自己团队的 Critical Thinking 的参与模式?每位同学在缴费的同时,都需要选择自己的中国站研习阶段参与模式,请先和队友商量整体团队所选择的模式,确保整体队伍的选择是一致的,DR 选手在报名时需选择参与 Classic 模式或 Smart模式,Pre 组别均为 Smart 模式,AS 组别均为 Classic 模式,
"团队所有成员选择必须一致,如出现团队选择不一致的情况,则以队长的选择为准。
两个模式的区别概述如下,具体区别见各环节详细说明:
| Classic 模式 | Smart 模式 | |
| 进阶可能性 | 可参与全球站进阶资格角逐 | 可参与 WY賂哨F-FELS 进阶 资格角逐 |
| Critical Thinking案例大剖析 | 选手需提交 案例分析答辩 PPT+线上案例分析答辩+团队合作报告+学术论文 |
选手需提交案例分析答辩 PPT+线上案例分析答辩+团队合作报告 |
*关于全球站和 WYF-FELS 的具体介绍,见四、进阶说明
3.分组说明
挑战组别分为 Adam Smith Division 高级组别、David Ricardo Division 初级组别和 Pre Division入门组别,参与选手仅与同一组别的选手进行评比。
4.着装要求
中国站全程建议学生穿着正装参与,包括线上的 Critical Thinking 案例大剖析环节。中国站现场男生建议穿着西装,女生建议穿着套装或连衣裙。(返回顶部)
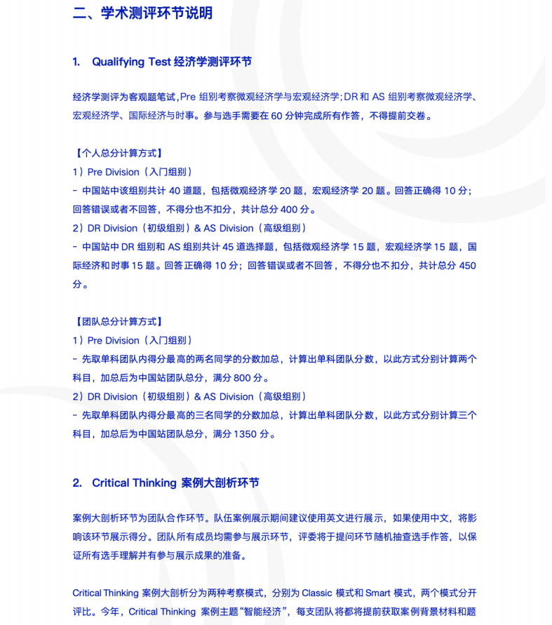
二、学术测评环节说明
1.Qualifying Test 经济学测评环节
经济学测评为客观题笔试,Pre 组别考察微观经济学与宏观经济学;DR和 AS 组别考察微观经济学、宏观经济学、国际经济与时事。参与选手需要在 60 分钟完成所有作答,不得提前交
【个人总分计算方式】
1)Pre Division(入门组别)
中国站中该组别共计 40 道题,包括微观经济学 20 题,宏观经济学 20 题。回答正确得 10 分;回答错误或者不回答,不得分也不扣分,共计总分400分。
2)DR Division(初级组别)& AS Division(高级组别)
中国站中 DR 组别和 AS 组别共计 45 道选择题,包括微观经济学 15 题,宏观经济学 15 题,国际经济和 时事 15 题。回答正确得 10 分;回答错误或者不回答,不得分也不扣分,共计总分 450分。
【团队总分计算方式】
1)Pre Division(入门组别)
-先取单科团队内得分最高的两名同学的分数加总,计算出单科团队分数,以此方式分别计算两个科目,加总后为中国站团队总分,满分800分。
2)DR Division(初级组别)& AS Division(高级组别)
先取单科团队内得分最高的三名同学的分数加总,计算出单科团队分数,以此方式分别计算三个科目,加总后为中国站团队总分,满分1350分。
2. Critical Thinking 案例大剖析环节
案例大剖析环节为团队合作环节。队伍案例展示期间建议使用英文进行展示,如果使用中文,将影响该环节展示得分。团队所有成员均需参与展示环节,评委将于提问环节随机抽查选手作答,以保证所有选手理解并有参与展示成果的准备。
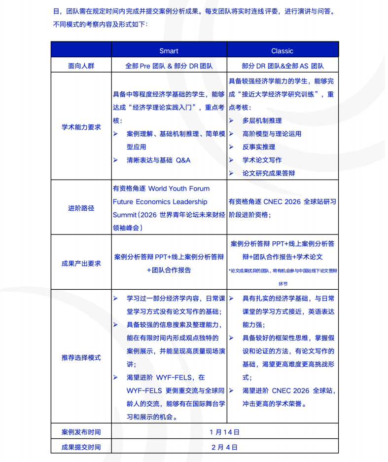
Critical Thinking 案例大剖析分为两种考察模式,分别为 Classic 模式和 Smart 模式,两个模式分开评比。今年,Critical Thinking 案例主题“智能经济",每支团队将都将提前获取案例背景材料和题目,团队需在规定时间内完成并提交案例分析成果。每支团队将实时连线评委,进行演讲与问答。不同模式的考察内容及形式如下:
| Smart | Classic | |
| 面向人群 | 全部 Pre 团队 & 部分 DR团队 | 部分 DR 团队&全部 AS 团队 |
| 学术能力要求 | 具备中等程度经济学基础的学生,能够达成“经济学理论实践入门”,重点考核:
-案例理解、基础机制推理、简单模型应用 -清晰表达与基础 Q&A |
具备较强经济学能力的学生,能够完成“接近大学经济学研究训练”,重点考核:
-多层机制推理 -高阶模型与理论运用 -反事实推理 -学术论文写作 -论文研究成果答辩 |
| 进阶路径 | 有资格角逐 World Youth ForumFuture Economics LeadershipSummit(2026 世界青年论坛未来财经领袖峰会) | 有资格角逐 CNEC 2026 全球站研习阶段进阶资格; |
| 成果产出要求 | 案例分析答辩 PPT+线上案例分析答辩 +团队合作报告 |
案例分析答辩 PPT+线上案例分析答辩+团队合作报告+学术论文"论文成果优异的团队,猪有机会参与中国站线下论文管指环节 |
| 推荐选择模式 | -学习过一部分经济学内容,日常课堂学习方式没有论文写作的基础;
具备较强的信息搜索及整理能力能在有限时间内形成观点独特的案例展示,并能呈现高质量现场演碎; 渴望进阶 WYF-FELS,在 |
具有扎实的经济学基础,与日常课堂的学习方式接近,英语表达能力强;
具备较好的框架性思维,掌握假设和论证的方法,有论文写作的基础,渴望更高难度更高挑战形式: 渴望进阶 CNEC 2026 全球站冲击更高的学术荣誉。 |
| 案例发布时间 | 1月14日 | |
| 成果提交时间 | 2月4日 | |
|
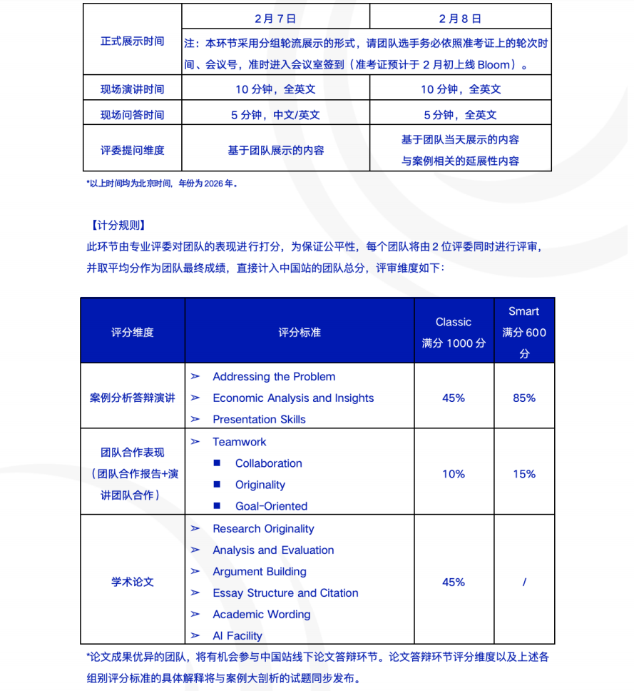
正式展示时间 |
2月7日 | 2月8 日 |
| 注:本环节采用分组轮流展示的形式,请团队选手务必依照准考证上的轮次时间、会议号,准时进入会议室签到(准考证预计于2月初上线Bloom) | ||
| 现场演讲时间 | 10 分钟,全英文 | 10 分钟,全英文 |
| 现场问答时间 | 5 分钟,中文/英文 | 5分钟,全英文 |
| 评委提问维度 | 基于团队展示的内容 | 基于团队当天展示的内容 与案例相关的延展性内容 |
"以上时间均为北京时间,年份为2026年。
【计分规则】
此环节由专业评委对团队的表现进行打分,为保证公平性,每个团队将由2位评委同时进行评审,并取平均分作为团队最终成绩,直接计入中国站的团队总分,评审维度如下:
| 评分维度 | 评分标准 | Classic 满分 1000分 |
Smart 满分600 分 |
| 案例分析答辩演讲 | -Addressing the Problem
-Economic Analysis and Insights -Presentation Skills |
45% | 85% |
| 团队合作表现团队合作报告+演讲团队合作) | -Teamwork
Collaboration Originality Goal-Oriented |
10% | 15% |
| 学术论文 | -Research Originality
-Analysis and Evaluation -Argument Building -Essay Structure and Citation -Academic Wording -Al Facility |
45% | / |
“论文成果优异的团队,将有机会参与中国站线下论文答辩环节。论文答辩环节评分维度以及上述各组别评分标准的具体解释将与案例大剖析的试题同步发布。
3. Youth Scholar Oral Defense 青年经济学学者答辩
CT-Classic 模式所提交的 Research Paper(研究性论文),要求团队从“智能经济"案例中挖掘一个更深入的议题,完成一篇完整的小型研究论文。其中排名前 10%的团队将受邀参与 线下的“研究论文答辩环节”。团队将面对高校专家评审的深度提问并角逐最终的荣誉与发表机会。
⇒你的机制为什么成立?
⇒假设如果反过来,你的结论还能成立吗?
⇒你的模型边界在哪?
⇒哪篇文献与你观点冲突?你如何回应?
具体学术细则将于 2026 年2月发布。
4、Super Econ!经济创新挑战
经济创新挑战为同组别的队伍之间进行限时问答,共计15 道单项选择题。
【计分规则】
本环节为同组别的队伍之间进行限时问答,共计15 道单项选择题,
1)本环节共 15 道題,其中常规题共 10 题,高分题共5题;
2)计分规则为:常规题回答正确得25 分,回答错误或弃权不答得零分;高分题回答正确 40 分回答错误或弃权不答得零分;本环节团队满分为450 分:
3)该环节荣誉单独设置,不计入团队总分。
5. Civic Hackathon 长沙城市合伙人
长沙城市合伙人环节旨在提供一次以“真实议题攻坚”为核心的限时、真实、跨学科的沉浸式顾问体验!以【经济X商业X跨学科】为主题,围绕湖南省本土企业、核心产业及城市发展的实际命题,同学们将以“青年顾问”身份,在专业导师引导下,融合经济学和跨学科知识,完成从议题诊断到方案交付的全流程挑战。学生将在6个议题中选择感兴趣的议题参加,具体学术规则和报名方式将于2026年2月发布至 Bloom。
环节亮点:
√ 跨学科融合实践:环节鼓励学生将经济学、跨学科与本土产业认知相结合,以年轻视角分析真实发展命题,激发创新思维与综合分析能力。
√ 两轮限时任务挑战:同学们将在限定时间内,完成“议题诊断-方案构建”的模块任务,锻炼问题解决、快速反应与团队协作精神。
√ 专业导师定向指导:由专业导师提供议题拆解、方案设计的深度指引,助力学生将理论方法转化为实操性顾问成果。
√ 聚焦本土真实议题:环节以湖南本土企业、产业的实际发展痛点为核心命题,将理论应用于真实场景,提升解决实务问题的能力。(返回顶部)
三、非学术测评环节说明
1.Pin Trading 徽章交换
社交能力是经济学财商精英必备的能力之一。拉满幸运值解锁超受欢迎的年度 Pin,拿捏“供需关系”用互换开启0门槛社交。
2.Leader of Tomorrow Forum 未来财商领袖茶话会
俱乐部茶话会是由 CNEC组委会和经济青年俱乐部主席们联合发起,特有的领导力经验分享环节,回顾过往一年的收获与成长,启迪未来的成长方向。席位有限,优先开放给CNEC 经济青年俱乐部各学校主席们。
3. Evening Adventure 长沙之夜
放下紧张,畅游“音乐+市集+游戏"超大嘉年华现场,投入对i人和e人都超友好的星城之夜。一次奇异的身份转换体验,中国版马丁的舞会,在这里接触形形色色光怪陆离的“物种”,结识志同道合又思维同频的伙伴,让这次回忆成为你们人生中浓墨重彩的一笔!(返回顶部)
四、进阶说明
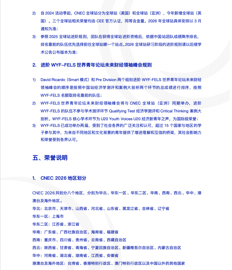
1、进阶 CNEC 2026 全球站研习阶段规则
1)David Ricardo(Classic 模式)和 Adam Smith 两个组别进阶全球站研习阶段的顺序是按照中国站经济学测评和案例大剖析两个环节的总成绩进行排序,按照全球站名额取排名靠前的队伍;
2)自 2024 活动季起,CNEC 全球站分为全球站(美国)和全球站(亚洲),今年新增全球站(英21国)。三个全球站相关荣誉均由 CEE 官方认证,同等含金量。2026年全球站具体安排以3月通知为准;
3)参照 2025 全球站进阶规则,团队在获得全球站进阶资格后,依据中国站团队成绩降序排名,GT排名靠前的队伍优先选择前往全球站哪一个站点。2026 全球站研习阶段的进阶规则请以后续学术公告公布版本为准;
2.进阶 WYF-FELS 世界青年论坛未来财经领袖峰会规则
1)David Ricardo(Smart 模式)和 Pre Division 两个组别进阶 WYF-FELS 世界青年论坛未来财经领袖峰会的顺序是按照中国站经济学测评和案例大剖析两个环节的总成绩进行排序,按照WYF-FELS 名额取排名靠前的队伍;
2)WYF-FELS 世界青年论坛未来财经领袖峰会将与 CNEC 全球站(亚洲)同期举办,进阶WYF-FELS 的队伍不参与学术测评环节 Qualifying Test 经济学测评和 Critical Thinking 案例大剖析。WYF-FELS 核心学术环节为 U20 Youth Volces U20 经济新青年之声,为国际级荣誉;
3)WYF-FELS已成功举办两届,受到了社会各界的广泛关注和认可,超过 15 个国家与地区的学31子参与其中,为来自不同地区和文化背景的青年提供了增进理解和互信的桥梁,其社会影响力和荣誉受到各界认可。(返回顶部)
五、荣誉说明
1、CNEC 2026 地区划分
CNEC 2026共划分八个地区,分别为华北、华东一区、华东二区、华南、西南、西北、华中、港澳台及海外地区。
华北:北京市、天津市、山西省、河北省、山东省、黑龙江省、吉林省、辽宁省
华东一区:上海市
华东二区:江苏省、浙江省
华南:广东省、广西壮族自治区、海南省、福建省
西南:重庆市、四川省、贵州省、云南省、西藏自治区
西北:陕西省、甘肃省、青海省、宁夏回族自治区、新疆维吾尔自治区、内蒙古自治区
华中:河南省、湖北省、湖南省、江西省、安徽省
港澳台及海外地区:台湾省、香港特别行政区、澳门特别行政区以及中国以外的其他国家
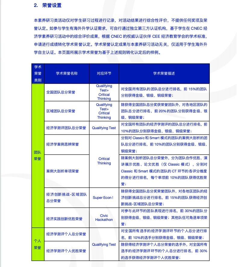
2.荣誉设置
本素养研习类活动仅对学生研习过程进行记录,对活动结果进行综合性评价,不提供任何奖项及荣誉认定。如参与学生有海外升学认证需求,可自行通过独立第三方认证机构,基于学生在CNEC 经济学素养研习活动中的综合评价成果,根据 CNEC 的权威认证伙伴 CEE 经济教育学会的学术标准,申请进行成绩转化学术荣誉认定。学术荣誉认定成果与本素养研习活动无关,仅适用于学生海外升学自主认证。本页面所展示学术荣誉为基于上述规则转化认定后的样例。
| 学术荣誉类别 | 学术荣誉名称 | 对应环节 | 学术荣誉描述 |
| 团队荣誉 | 全国团队总分荣誉 | QualifyingTest
+CriticalThinking |
对全国所有团队的团队总分进行排名,前15%的团队分别获得金级、银级、铜级荣誉; |
| 区域团队总分荣誉 | QualifyingTest
+CriticalThinking |
除获得全国团队总分奖获荣誉团队外,对各地区团队的团队总分进行排名,前20%的团队分别获得金级、银级、铜级荣誉; | |
| 经济学案例思辨荣誉 | CriticalThinking | 分别对 Classic和 Smart 模式的团队的案例大剖析的团队总分进行排名,前10%的团队分别获得金级、银级、铜级荣誉; | |
| 案例大剖析单项荣誉 | 除案例大剖析团队总分荣誉外,分为团队合作优胜、演讲展示优胜、论文优胜(仅 Classic 模式),分别对Classkc 和 Smart 模式的团队的 CT 环节的各评分维度的得分进行排名,每个单项前 10%的团队获得优胜荣誉。 | ||
| 经济创新挑战-区域团队总分荣誉 | Super Econ ! | 除获得全国团队总分奖荣誉团队外,对各地区团队的经济创新挑战总分进行排名,前15%的团队获得经济创新挑战-区域团队总分荣誉; | |
| 经济实践创新优胜荣誉 | CivicHackathon | 对参与此环节的团队表现进行排名,前30%的团队分别获得金级,银级、铜级荣誉;其他队伍可角逐单项荣世: | |
| 个人荣誉 | 经济学测评个人总分荣誉 | Qualifying Test | 对全国所有选手的经济学测评环节的个人总分进行排名,前 10%的选手分别获得金级、银级、铜级荣誉; |
| 经济学测评个人优胜荣誉 | 除获得经济学测评个人总分荣誉的选手外,对全国所有选手的经济学测评环节的个人总分进行排名,前30%的选手获得经济学测评个人优胜荣誉; | ||
| 经济学测评单科满分名人文(或者单科优胜荣誉) | 分别对所有选手在微观经济学、宏观经济学、国际经济与时事的单科得分进行排名,如单科获得满分,则获得对应单科的满分名人堂(例如微观经济学得分 150 分,则获得微观经济学满分名人堂证书);若单科没有获得满分的选手,则由单科最高分选手获得单科优胜荣誉, | ||
| 进阶证明 | 至少参与一个学术测评环节 | 所有最终参与了 CNEC 2026 中国站的选手均可以获得进阶证明-Top 45% in the Regional Round andadvancement to the CNEc National Round 2026 |
注:若团队有人缺考 Qualifying Test或 Critical Thinking,则该团队不予评选与缺考环节相关的团队荣誉;(返回顶部)
CNEC 组委会
2025年12月18日版


